Diffuse midline glioma (DMG) with H3K27M mutation primarily affects children and young adults. Originating in the midline structures of the nervous system, it is a highly malignant central nervous system tumor with a dismal prognosis, for which traditional treatments are largely ineffective. The most common form of DMG is diffuse intrinsic pontine glioma (DIPG), where the median overall survival from diagnosis is just 11 months, and the 5-year overall survival rate is less than 1%. In recent years, CAR-T cell therapy has demonstrated immense potential across various cancers. Specifically, CAR-T cell therapy targeting GD2 (disialoganglioside) has shown significant efficacy against DMG in preclinical models.
In November 2024, the journal Nature published a clinical study titled "Intravenous and intracranial GD2-CAR T cells for H3K27M+ diffuse midline gliomas." The study demonstrated that following intravenous (IV) infusion of CAR-T cells and subsequent intracerebroventricular (ICV) infusion, patients with DIPG and spinal diffuse midline glioma (sDMG) exhibited tumor shrinkage, with sustained anti-tumor effects observed in some patients [1]. This GD2 CAR construct integrates an scFv derived from the 14g2a monoclonal antibody, a CD8 transmembrane domain, and 4-1BB and TCR zeta signaling intracellular domains, transduced into T cells via a retroviral vector [2].

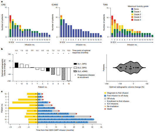
This study aimed to uate the safety and preliminary efficacy of intravenous and intracranial administration of GD2 CAR T cells for H3K27M+ DMG. The study was divided into two phases: patients first received intravenous GD2-CAR T cells (at dose levels of 1×10⁶/kg and 3×10⁶/kg), followed by intracranial infusion for those showing clinical or radiographic improvement. GD2 CAR-T cells were successfully manufactured for all patients. Regarding safety, no dose-limiting toxicity was observed in the DL1 group, but three patients in the DL2 group experienced dose-limiting cytokine release syndrome, establishing 1×10⁶/kg as the maximum tolerated IV dose. Nine patients received ICV infusion with no dose-limiting toxicity. All patients exhibited neurotoxicity associated with tumor inflammation, which was safely managed through close monitoring and treatment.

Figure 1: Summary of Patient Tumor Progression and CAR-T Toxicity
In terms of efficacy, four patients showed significant reduction in tumor volume (52%, 54%, 91%, and 100%, respectively), while three others showed smaller reductions. One patient maintained a complete response for over 30 months post-enrollment. Nine patients experienced significant neurological improvement after treatment, with some regaining the ability to walk. Tumor regression and neurological improvement were more pronounced in patients who received intracranial infusion immediately following intravenous administration.
This study represents one of the first successful cases of CAR-T cell therapy for solid tumors, bringing new hope for the treatment of H3K27M+ DMG, a fatal brain tumor. It confirms the safety and efficacy of GD2 CAR-T cell therapy in patients with H3K27M+ DMG. The results indicate that the combined application of intravenous and intracranial infusion of GD2 CAR-T cells is not only safe and feasible but also significantly reduces tumor size and improves neurological function.
Recently, Nature Medicine published a report on a neuroblastoma patient who has remained in continuous remission for over 18 years following GD2 CAR-T cell therapy, requiring no additional treatment during the complete remission period (NCT00085930). This GD2 construct utilizes the 14G2A scFv and similarly employs a retroviral vector for CAR-T cell preparation.
Shenzhen Cell Valley utilizes its self-produced, industrial-grade retroviral vectors to manufacture various CAR-T cells targeting solid tumors, including those targeting GD2, Claudin18.2, GPC3, EGFR, and MUC1, facilitating the application of CAR-T cells in solid tumors. With T-cell transduction positivity rates exceeding 60%, the company offers comprehensive services covering the entire process from T-cell activation, retroviral vector transduction, and CAR-T cell expansion to quality control and release. Leveraging its underlying retroviral vector technology, Shenzhen Cell Valley has developed a GD2 CAR-T cell product with a transduction positivity rate of >50%, which has been validated for efficacy in preclinical studies. This article explores the clinical research on GD2 CAR-T for DMG.

Figure 2: Cytotoxicity Assay of Shenzhen Cell Valley GD2 CAR-T Cells
Currently, Shenzhen Cell Valley collaborates with top-tier domestic Grade A tertiary hospitals to conduct clinical research on cell therapy. The company provides high-standard CAR-T/CAR-NK cell products with significant therapeutic effects in clinical applications. From the day patient blood samples are received, cell manufacturing can be completed in approximately 12 days. For patients who have relapsed or developed resistance after prior treatments, CAR-T cell therapy has achieved an Overall Response Rate (ORR) of 100% in T-cell Acute Lymphoblastic Leukemia (T-ALL), 87.5% in Multiple Myeloma (MM), and 80% in B-cell Acute Lymphoblastic Leukemia (B-ALL). GMP-grade CAR-T cell products prepared using retroviral vectors are safe and effective, earning high recognition from physicians! We welcome collaborations to benefit patients!
References
[1] Monje M, Mahdi J, Majzner R, et al. Intravenous and intracranial GD2-CAR T cells for H3K27M+ diffuse midline gliomas. Nature. 2025 Jan;637(8046):708-715. doi: 10.1038/s41586-024-08171-9. Epub 2024 Nov 13. Erratum in: Nature. 2024 Dec;636(8043):E6.
[2] Mount CW, Majzner RG, Sundaresh S, et al. Potent antitumor efficacy of anti-GD2 CAR T cells in H3-K27M+ diffuse midline gliomas. Nat Med. 2018 May;24(5):572-579.
[3] Li, CH, Sharma S, Heczey AA, et al. Long-term outcomes of GD2-directed CAR-T cell therapy in patients with neuroblastoma.Nat Med 2025.
Scan to follow our latest news Working hours: Monday to Friday, 9:00-18:00
Contact:Ms. Lai
Email:laijiaqi@csjutao.com
Address:No. 1, Rongtian Road, Jinsha Community, Kengzi Street, Pingshan District, Shenzhen, China (Hepure Biomedical Ecological Park)